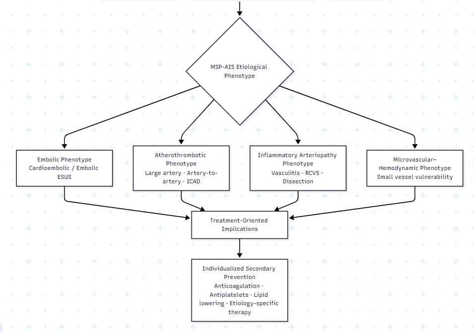
The MSP-AIS (Multidomain Stroke Phenotyping in Acute Ischemic Stroke) framework illustrates a stepwise, domain-based approach that integrates systemic biomarkers and multimodal imaging to refine stroke mechanisms beyond conventional etiological classifications. Domain-level signals are combined to identify dominant or overlapping phenotypes, which subsequently inform etiological orientation and individualized therapeutic strategies.


Elaboración propia (2026). Uso académico. Reproducción no autorizada antes de su publicación.
- No reemplaza TOAST → lo complementa
- No obliga a puntajes → permite reglas clínicas
- Permite fenotipos coexistentes
- Se adapta a disponibilidad real de estudios
- Se conecta directamente con decisiones terapéuticas
- El pronóstico no depende solo del TOAST, sino de la carga biológica activa
Es compatible con:
- Biomarcadores
- Imagen avanzada
- Pronóstico (mRS)
MSP-AIS links biological activity and imaging-defined mechanisms to both therapeutic decision-making and prognosis, enabling a transition from static etiological labels to dynamic, mechanism-oriented stroke care.
Dominios → Fenotipo etiológico → Implicación terapéutica → Pronóstico


Deja un comentario