Fenotipificación biológica multidominio en el ataque cerebrovascular isquémico MBSP-AIS
El modelo de Fenotipificación Biológica Multidominio en ACV Isquémico (MBSP-AIS) surge como una evolución conceptual del trabajo desarrollado en mi investigación doctoral, orientada a identificar biomarcadores asociados al pronóstico funcional en pacientes con ataque cerebrovascular isquémico agudo.
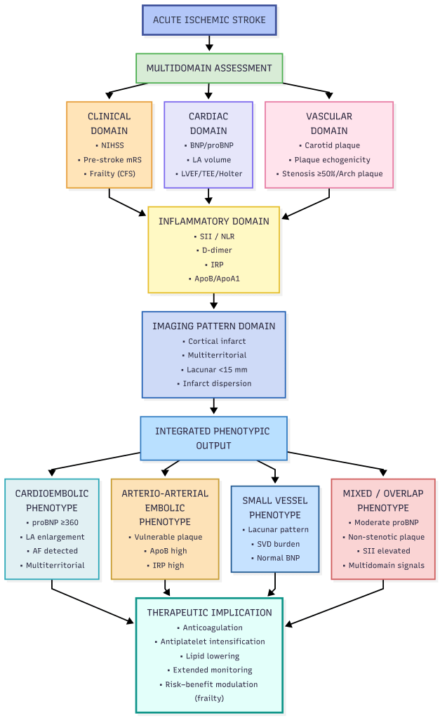
Durante este proceso de investigación se hizo evidente que múltiples sistemas biológicos contribuyen de manera simultánea a la aparición del evento cerebrovascular y a la evolución clínica posterior. Por ello, más allá de una clasificación puramente etiológica, resulta útil integrar información proveniente de diferentes dominios biológicos que reflejan procesos fisiopatológicos interrelacionados.
El modelo MBSP-AIS propone entonces un enfoque de fenotipificación multidimensional, que no pretende reemplazar las clasificaciones etiológicas existentes, sino complementarlas y refinarlas mediante la integración de biomarcadores clínicos, moleculares y de imagen.
Un paso hacia la medicina de precisión en ACV
La integración de múltiples dominios biológicos permite avanzar hacia una comprensión más profunda de la heterogeneidad del ACV isquémico. En este contexto, la fenotipificación multidimensional puede contribuir a:
- mejorar la interpretación etiológica del ACV
- optimizar la estratificación pronóstica
- identificar fenotipos biológicos de la enfermedad
- apoyar estrategias de manejo más individualizadas
El modelo MBSP-AIS se presenta como un marco conceptual en desarrollo, derivado del trabajo de investigación doctoral y orientado a integrar información biológica multidimensional en el estudio del ataque cerebrovascular isquémico.
Marco conceptual inicial (trabajo de tesis)
Este marco inicial se centraba principalmente en la relación entre biomarcadores y pronóstico funcional en pacientes con ACV isquémico agudo.

Marco conceptual actualizado (modelo MBSP-AIS)
El modelo MBSP-AIS amplía este enfoque integrando ocho dominios biológicos organizados en cuatro grandes ejes fisiopatológicos: biología sistémica, sustrato cardíaco, lesión vascular y vulnerabilidad sistémica.

MBSP-AIS (Multidomain Biological Stroke Phenotyping in Acute Ischemic Stroke)
Este modelo se encuentra actualmente en desarrollo y forma parte de una línea de investigación destinada a integrar múltiples dominios biológicos en la caracterización del ataque cerebrovascular isquémico.
© 2026 Lilliana María Giraldo. Conceptual framework developed by the author as part of ongoing research in multidomain stroke phenotyping.

Deja un comentario